Введение
Целью описываемого в статье проекта являлось достижение следующих характеристик: выходная мощность усилителя не менее 25 Вт, полоса частот 1,8...2,2 ГГц и максимально возможный КПД добавленной мощности (PAE). Проектирование усилителя основано на использовании нелинейной модели Modelithics GaN HEMT от Qorvo в среде NI AWR Design Environment™. Также были использованы Microwave Office, библиотеки моделей Modelithics Microwave Global Models и мастер проектирования усилителей AMPSA.
Обзор проекта
На первом этапе проектирования УМ были проведены измерения напряжений и токов на внутреннем сток-истоковом источнике тока в Microwave Office. Для требуемого режима работы были определены: близкая к оптимальной нагрузочная линия, импеданс нагрузки на основной частоте и импедансы на гармониках. Затем посредством моделирования методом load-pull были получены области импедансов. Использование мастера проектирования усилителей совместно с Microwave Office позволило мгновенно осуществить синтез цепей согласования для импеданса основной частоты и частот гармоник в широком диапазоне. Синтезированные согласующие цепи были экспортированы в Microwave Office для дальнейшей оптимизации, нелинейного анализа и электромагнитных (ЭМ) симуляций.
Процесс проектирования
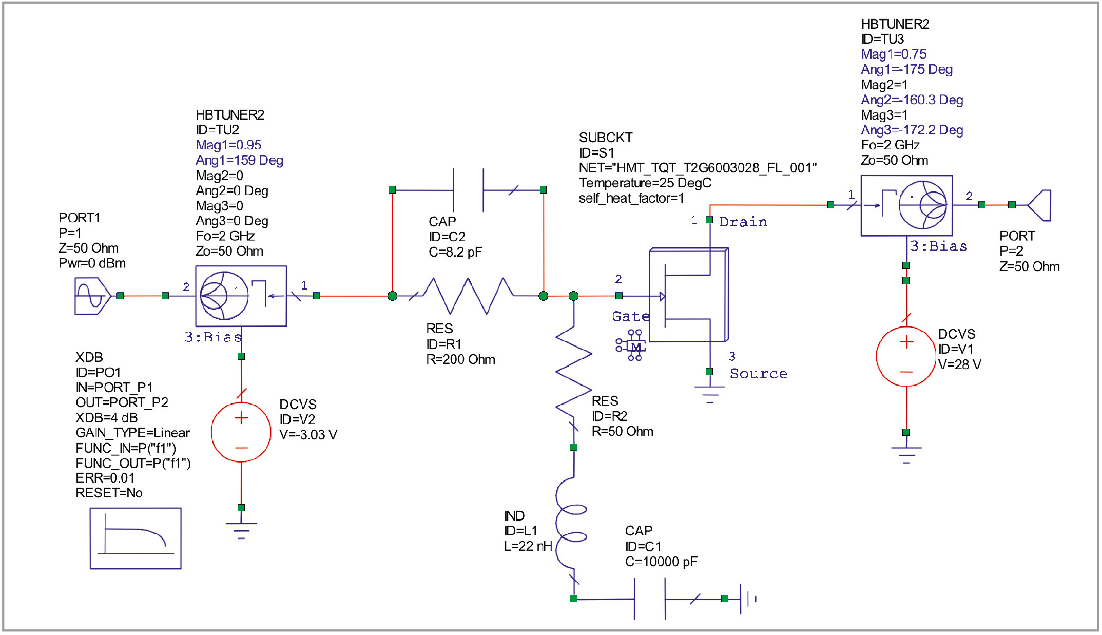
Процесс проектирования начинается с создания схемы смещения и стабилизации транзистора. Как только выработаны требования по стабильности и параметрам смещения, можно переходить к начальному анализу нагрузочной линии и подстройке импеданса на гармониках, как показано на рисунке 1.

Первичный анализ и подстройка
Сначала на вольтамперных характеристиках была проведена линия, приближенная к оптимальной нагрузочной линии по основной частоте (максимальный размах РЧ-напряжения и токов до отсечки). Динамическая линия нагрузки была определена с помощью встроенных в модель измерителей, предназначенных для контроля внутренних стоковых напряжений, и затем наложена на кривые ВАХ, полученные из измерений в динамической линии нагрузки. После этого динамическая линия нагрузки была скорректирована до прямой линии, параллельной нарисованной. Подстройка на выбранной частоте была произведена подбором амплитуды и фазы импедансов выходного тюнера. На данном этапе моделирование гармонического баланса (ГБ) было ограничено лишь одной гармоникой – основной частотой. Кроме того, импедансы на гармониках выходного тюнера и все импедансы входного были установлены в 50 Ом. Итоговые результаты подстройки нагрузочной линии представлены на рисунке 2.

После определения импеданса на основной частоте была произведена подстройка стоковых импедансов на второй и третьей гармониках в соответствии с требуемым режимом работы. В данном случае требовался класс F, что означает, что вторая гармоника была настроена на короткое замыкание, а третья – на разомкнутую цепь, как это показано на рисунке 3.

Импеданс основной частоты входного тюнера был настроен на значения коэффициента отражения по входу S11 транзистора и цепи стабилизации/смещения. Это позволило обеспечить наилучшее согласование и, следовательно, максимальный коэффициент усиления. Импедансы на гармониках входного тюнера были настроены на 50 Ом.


После того как подстройка всех импедансов была закончена, для подтверждения соответствия полученного режима работы УМ необходимым требованиям была проведена итоговая ГБ-симуляция на трёх гармониках. На рисунках 4 и 5 показаны стандартные кривые для усилителя класса F.
Выделение импеданса методом load-pull
На основе полученных значений входных и выходных импедансов было проведено load-pull-моделирование с целью определения контуров максимальной мощности (Pмакс) и максимального КПД на стоке (DCRF). Для этого была использована та же схема, что и для начальной подстройки, но с добавленным элементом управления XDB (см. рис. 6). Кроме того, в схеме были обновлены значения входных и выходных импедансов. Такое моделирование позволило получить контуры не только с постоянной мощностью и КПД, но и с постоянной компрессией усиления.

На рисунке 7 контуры максимальной мощности и КПД наложены друг на друга для определения оптимальной области, в которой оба параметра обладают приемлемыми значениями. В данном случае была выбрана выходная мощность на 1 дБ ниже максимальной, а КПД – на 5% ниже максимального. Для того чтобы описать приемлемую область импеданса на основной частоте для синтеза широкополосной выходной цепи, была рассчитана окружность, показанная на рисунке 7 (зелёная окружность определяет область взаимно допустимых значений мощности и КПД).


На следующем этапе были проведены load-pull-симуляции на второй и третьей гармониках для двух значений импеданса, обеспечивших максимальные мощность и усиление при моделировании на основной частоте. Результаты симуляций для обеих гармоник представлены на рисунке 8. Для симуляции на второй гармонике максимальный КПД в обоих случаях был одним и тем же, а контуры, в общем, совпали. Для обозначения области с допустимой производительностью была добавлена соответствующая кривая, и, в данном случае, эта область оказалась расположена несколько ниже неё. В случае симуляции на третьей гармонике оптимальный КПД также совпал в обоих случаях, однако контуры несколько различались. Влияние изменения импеданса на третьей гармонике оказалось малым, что позволило расположить область приемлемой производительности выше нарисованной линии.
Описанный процесс определения импеданса был проведён для нескольких частот заданного диапазона – 1,8, 2 и 2,2 ГГц. Важно отметить, что в данной работе описан ускоренный процесс определения импеданса на основной частоте и на гармониках, подразумевающий наличие доступа к данным о напряжении и токе внутреннего источника модели транзистора. Доступ к внутренним узлам устройства позволяет на начальном этапе работы над проектом выполнять близкую к оптимальной подстройку основной нагрузочной линии, а также устанавливать значения импедансов на гармониках для определённых режимов/классов работы усилителя. Эта возможность, а также доступность модели, значительно ускоряет процесс проектирования за счёт сокращения итераций подстройки между импедансом основной частоты и импедансом гармоник.
Если же модель транзистора является «чёрным ящиком» или отсутствует доступ к внутренним узлам модели, выделение импеданса методом load-pull потребует намного большего числа итераций. Во-первых, load-pull на основной частоте должен быть произведён при гармониках, настроенных на 50 Ом. Затем необходимо произвести load-pull-подстройку нагрузок на гармониках, после чего повторить процедуру с определёнными на этом этапе значениями импеданса. Для наилучшей производительности следует ещё раз произвести load-pull-анализ и оптимизацию на основной частоте. Для всех гармоник потребуется большее число итераций, что уже на этой стадии может остановить проектировщика. Ещё одной проблемой такого подхода является отсутствие уверенности в достижении оптимального значения нагрузки и отсутствие информации о полученном классе работы устройства.
Синтез цепей согласования
После определения всех значений импедансов можно использовать мастер проектирования усилителей для синтеза широкополосной согласующей цепи. Требуемые области импеданса на основной частоте и гармониках в заданной полосе частот были введены в соответствующих полях мастера, как это показано на рисунке 9. Области импеданса основной гармоники для каждой частоты указаны окружностями на диаграмме Смита. Области импеданса на других гармониках – секторами диаграммы Смита.


На основе входных данных мастер проектирования усилителей сгенерировал начальную гибридную выходную согласующую цепь на микрополосковых и сосредоточенных элементах (см. рис. 10, слева). Затем полученная схема была экспортирована во встроенный инструмент анализа для добавления элементов развязки, оптимизации и моделирования топологии платы. Итоговая цепь согласования показана на рисунке 10 справа. Аналогичный процесс был произведён для входной цепи согласования, после чего обе схемы были экспортированы в Microwave Office для завершения работы над проектом.
Завершение проекта
После экспорта в Microwave Office модели Modelithics были заменены на используемые мастером проектирования усилителей модели для поверхностного монтажа. Для точной подстройки проекта были проведены итоговые симуляции: линейная, ГБ, ЭМ и на постоянном токе. Описанный процесс проектирования обычно устраняет необходимость в оптимизации.



Итоговая разводка платы и параметры устройства представлены на рисунках 11 и 12 соответственно. На рисунке 13 показаны смоделированные кривые тока и напряжения на внутреннем канале на частотах 1,8, 2 и 2,2 ГГц. Можно видеть, что режим работы полученного устройства в заданном диапазоне частот очень близок к классу F. Можно также утверждать, что описанный метод позволяет добиться непрерывного режима работы усилителя класса F [1].
Результаты измерений
Усилитель мощности класса F, процесс проектирования которого мы описали, был изготовлен и протестирован. Изображение собранного усилителя можно увидеть на рисунке 14. Результаты измерений, представленные на рисунках 15–18, получены без какой-либо дополнительной настройки. Данные графики свидетельствуют о практически идеальном согласовании результатов измерений и моделирования. Небольшую разницу в результатах моделирования и измерений выходной мощности вполне можно объяснить тем, что в реальности каждый элемент вносит чуть больше потерь, транзистор подвержен нагреву, а модели транзистора и других компонентов не могут быть идеальными.





Тем не менее, различие в КПД добавленной мощности оказалось более значительным. Для устранения этого расхождения был проведён предварительный анализ выхода по значению ёмкости конденсаторов выходной цепи согласования (см. рис. 18). Номиналам всех конденсаторов был назначен 5-процентный допуск. Результат анализа позволил сделать вывод о том, что первичная подстройка помогла уменьшить и даже устранить полученное расхождение в КПД добавленной мощности.
Заключение
В статье был представлен усовершенствованный метод практического проектирования широкополосного радиочастотного усилителя мощности с высоким КПД. Использование программного обеспечения Microwave Office и моделей транзисторов Modelithics, предоставляющих доступ к внутренним источникам модели, обеспечило новый подход к проектированию УМ, который заключается в предварительном load-pull-моделировании подстройки импеданса внутреннего источника тока на основной частоте и на частотах гармоник. Это позволило упростить и ускорить процесс определения импеданса для получения требуемых характеристик.
Эффективность процесса разработки была значительно повышена благодаря применению мастера проектирования усилителей ADW, доступного в Microwave Office, который обеспечил многоуровневую автоматизацию для сокращения времени создания и редактирования схем и разводки печатной платы.
Литература
- Carrubba Vincenzo, Clarke Alan. L., Akmal Muhammad, Lees Jonathan, Benedikt Johannes, Tasker Paul J., Cripps Steve C. On the Extension of the Continuous Class-F Mode Power Amplifier. IEEE Trans. Microw. Theory Tech. May 2011. Vol. 59. No. 5. Pp. 1294–1303.
Если вам понравился материал, кликните значок — вы поможете нам узнать, каким статьям и новостям следует отдавать предпочтение. Если вы хотите обсудить материал —не стесняйтесь оставлять свои комментарии : возможно, они будут полезны другим нашим читателям!

