Введение
В настоящее время получили активное развитие технологии Интернета вещей как в бытовом (Internet of Things – IoT), так и в промышленном (Industrial Internet of Things – IIoT) исполнении.
Бытовой IoT – домашние «умные» устройства, объединённые в сеть и через приложения на компьютере подключённые к облачным сервисам.
Промышленный IIoT – датчики, актуаторы и другие устройства, связанные в сеть, а также промышленные программные приложения, управляющие этими устройствами, установленные на компьютерах. Возможность подключения всех этих устройств в сеть позволяет собирать, обмениваться, автоматизировать и анализировать данные с минимальным участием человека.
На современном этапе промышленный Интернет вещей особо востребован в системах вооружений [1]. Появилось новое технологическое направление, получившее название Интернет боевых вещей (Internet of Battle Things, IoBT).
IoBT стал проникать во многие разделы военных операций, начиная от решения задач высокоточного обнаружения и уничтожения противника и заканчивая мониторингом физического состояния конкретного военнослужащего.
К сферам боевого применения IoT-технологий уже сейчас относят мониторинг ситуации в реальном времени на поле боя для различных уровней военнослужащих (высший командный состав, командиры подразделений, отдельный боец), медицинское обеспечение (на поле боя и в штатной ситуации), логистическая поддержка войск.
В промышленности IIoT-системы прежде всего востребованы в сетевом мониторинге сложных промышленных объектов, таких как тепло- и гидроэлектростанции, мосты, высотные здания, объекты железнодорожной и автодорожной инфраструктуры, а также объекты нефтегазовой отрасли.
Активно внедряются IIoT-устройства и в агропромышленный комплекс.
Согласно аналитическим отчётам, в будущем Интернет вещей трансформирует многие отрасли индустрии, на которые приходится примерно две трети мирового экономического производства. Ожидается, что к 2030 году рынок инноваций в области IoT и IIoT составит 14,2 триллиона долларов.
Однако для того, чтобы этого достигнуть, необходимо преодолеть определённые технические проблемы. Чтобы реализовать потенциал данных технологий, необходимо решить ряд ключевых проблем, которые в настоящее время ограничивают функциональность IoT и IIoТ устройств:
- обеспечение электропитанием;
- повышение помехозащищённости радиомодулей в микромощном режиме;
- сокращение габаритов устройств.
Настоящая статья посвящена анализу и возможным методам решения первой проблемы. При этом акцент делается на промышленные IIoТ-устройства, где она стоит наиболее остро, поскольку сети мониторинга и управления, как правило, являются многоузловыми, и IIoТ-устройства во многих случаях располагаются в труднодоступных местах.
Способы электропитания IoT- и IIoТ-устройств
Автором статьи был проведён анализ научно-технической литературы и интернет-ресурсов по методам обеспечения электропитания автономных беспроводных устройств. По результатам этого анализа был проведён отбор и классификация способов энергообеспечения IoT- и IIoT-устройств с учётом специфики требований к их характеристикам. Это, прежде всего, рабочий ресурс, энергопотребление в рабочем и спящем режиме, массогабаритные характеристики. Результаты представлены в блок-схеме на рис. 1.

Как следует из представленной блок-схемы, все методы электропитания можно условно разделить на две группы: использование автономных электрохимических источников и альтернативные способы питания.
Использование автономных электрохимических источников
В настоящее время наиболее распространённым методом электропитания и системами на его основе является питание от электрических батарей и от АКБ.
Подобные системы отличаются надёжностью, относительной дешевизной и простотой схемотехники. Но вместе с тем они имеют ряд критичных для дальнейшего развития IoT недостатков:
- необходимость периодической замены элементов питания. Как отмечают специалисты, частая замена батарей не является приемлемым решением, поскольку многие приложения Интернета вещей основаны на датчиках, которые установлены в удалённых местах (и, следовательно, отправка инженеров на места для регулярной замены батарей будет затратной);
- ограниченный температурный диапазон: недорогие алкалиновые и литиевые батареи имеют температурный диапазон от 0°C до +60°C. Это сильно ограничивает области их потенциального применения;
- потенциальная пожароопасность батарей большой ёмкости, особенно на основе лития;
- проблема утилизации батарей и АКБ в конце срока эксплуатации.
Частично проблемы регулярной замены источника питания и ограничения температурного диапазона работы решает применение морозостойких литий-полимерных АКБ, таких как LP383454LC фирмы EEMB. АКБ этого типа имеют рабочий температурный диапазон от –40°C до +60°C при ёмкости 720 мА·ч и номинальном напряжении 3,7 В. В устройстве может быть применена микросхема подзарядки АКБ от источников так называемой «свободной» энергии – тепло, свет, вибрация, магнитное поле (требуется близкорасположенный генератор переменного магнитного поля).
Однако это решение имеет ограниченное применение из-за существенных габаритов литий-полимерных АКБ (типоразмер 3,8×34×54 мм) и высокой стоимости источников данного типа – порядка 500 рублей, при закупочной партии от 100 шт.
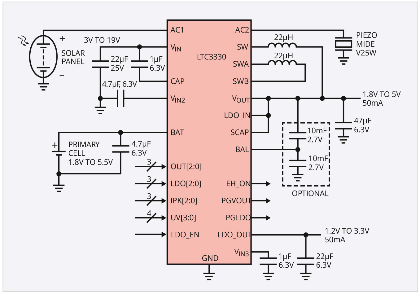
На рис. 2 представлена приведённая в [2] принципиальная электрическая схема харвестера (harvester – «сборщик») свободной энергии на базе микросхемы LTC3330 фирмы Linear Technology (США).

В качестве первичного преобразователя солнечной энергии здесь выступает панель фотоэлементов (SOLAR PANEL), а преобразователем вибраций является пьезоэлемент PIEZO MODE. В принципе, если баланс собираемой энергии превышает расходуемую в нагрузке, то можно отказаться от АКБ, подключаемой к выводу микросхемы BAT. Однако при развёртывании сети тогда потребовалось бы ожидание в несколько десятков минут, а то и часов, пока не будет накоплено достаточно энергии до первоначального запуска импульсных преобразователей напряжения (DC/DC) в микросхеме LTC3330.
При проектировании IoT-устройств с электропитанием от батарей или АКБ ключевой задачей является максимальное использование энергоресурсов этих небольших источников. Для этого необходимы большие временны́е затраты на составление бюджета энергопотребления, чтобы обеспечить максимальный срок службы источников, где типичное требование – 10 лет.
Для повсеместного внедрения технологий Интернета вещей требуются принципиально новые инновационные технические решения, которые позволят полностью отказаться от использования батарей или АКБ, то есть альтернативного электропитания.
Применение альтернативного электропитания
Методы энергоснабжения с использованием альтернативного электропитания (Технология Energy Harvesting) можно разделить на 2 категории (рис. 1):
- с использованием «свободной» энергии;
- беспроводное электропитание от внешних источников.
Электропитание с использованием «свободной» энергии
Под «свободной» энергией понимается энергия окружающей среды, порождаемая естественными источниками (Солнце, ветер, водная среда, термические источники) или возникающая как побочный продукт работы промышленных установок (станки, транспортные средства, линии ЛЭП, антенны базовых станций мобильной связи). Сравнительная характеристика источников свободной энергии представлена на рис. 3.

Как следует из рисунка, при применении фотоэлектрического преобразователя солнечной энергии с DC/DC-конвертером можно получить высокоэффективный мощный источник питания, генерирующий порядка 100 мВт/м2.
Наименее эффективными являются источники электропитания на основе фоновых электромагнитных волн и магнитных полей, создаваемых промышленными установками.
Тем не менее появились публикации [3] об использовании Wi-Fi роутеров для беспроводного электропитания различных маломощных устройств – от температурных сенсоров до камер небольшого разрешения. Отмечается, что при этом не происходит существенное снижение качества предоставляемой роутером связи. Удалённость преобразователя от роутера, достигнутая группой исследователей из Вашингтонского университета во главе с Джошуа Смитом, составила 5 м.
В качестве первичных преобразователей (сборщиков энергии) наиболее распространены фотоэлектрические преобразователи, вибропреобразователи механической энергии в электричество и термоэлектрические модули (ТЭМы).
В фотоэлектрических преобразователях при воздействии светового излучения на активный полупроводниковый слой высвобождаются электроны, создающие электрический ток в замкнутой цепи, который может быть использован для питания внешней нагрузки.
Функционирование вибропреобразователей основано на том, что в результате деформации, вызванной вибрацией, на поверхности пьезоэлектрических пластин возникает электрический заряд, порождённый пьезоэффектом.
Термоэлектрический полупроводниковый модуль построен на эффекте Зеебека, заключающегося в появлении ЭДС в замкнутой цепи на спае из разнородных материалов, имеющих различные температуры. Выходное напряжение ТЭМа определяется разностью температур его различных сторон и числом последовательно включённых полупроводниковых ячеек.
КПД современных солнечных батарей достигает 25–26%, КПД пьезопреобразователей вибрационных колебаний в электрический заряд не превышает 5%. Типичное значение КПД термоэлектрических модулей составляет 3–5%.
Перечисленные виды преобразователей имеют небольшое выходное напряжение, порядка 10...100 мВ.
С учётом перечисленных факторов схемы электропитания на основе методов с использованием «свободной» энергии должны содержать повышающий DC/DC-преобразователь и ионистор, выполняющий функцию буферного элемента. По своим электрическим характеристикам он эквивалентен конденсатору, а выполняет роль компактного аккумулятора. Ток саморазряда ионистора достаточно мал, порядка 20 мкА, а электрическая ёмкость велика (0,5–5 Ф), чтобы сохранять накопленный заряд в течение длительного времени, прежде чем отдать часть накопленной энергии в нагрузку. Рабочий температурный диапазон ионистора может составлять –40…+60°C.
Номенклатура микросхем-преобразователей (производитель – Linear Technology) для различных видов энергии представлена на рис. 4.

Протоколы работы IoT строятся с учётом того, что все приёмопередающие устройства беспроводной сети постоянно находятся в «спящем» состоянии, «просыпаясь» на 1–2 секунды для обмена данными с редкой периодичностью (один раз в час или реже).
Мировыми лидерами в разработке и производстве преобразователей энергии окружающей среды в электричество и микромодулей на их основе являются компания EnOcean (Германия) и Linear Technology (США).
В России крупнейшим производителем пьезопреобразователей и изделий на их основе является компания АО «НИИ «ЭЛПА» (г. Зеленоград).
Российским лидером в производстве фотоэлектрических преобразователей является предприятие «Завод Энкор» – крупный производственный комплекс кремниевых пластин и фотоэлектрических ячеек (г. Черняховск, Калининградская область).
Подробная информация о физических принципах работы и видах их преобразователей содержится в работах [4, 5].
Методы электропитания на основе «свободной» энергии находят применение при развёртывании традиционного IoT в умных домах и офисах – микропотребляющие счётчики тепло- и водоресурсов, портативные метеостанции, датчики влажности и освещённости в помещениях и др.
При развёртывании промышленных IIoT-систем методы батарейного питания или преобразования «свободной» энергии в электричество становятся неэффективными, поскольку приложения промышленного Интернета вещей работают с бо́льшими объёмами данных, требуют бо́льшего потребления и высокой надёжности.
По этим причинам приложения IIoT требуют новых способов доставки электропитания. Одним из решений может быть беспроводное электроснабжение от специальных внешних источников.
Беспроводное электропитание от внешних источников
Промышленный Интернет вещей объединяет устройства в отраслях с высокими рисками, таких как нефтегазовая отрасль, производство электроэнергии, химическая промышленность и здравоохранение, где отказы систем или незапланированные простои, вызванные (в частности) сбоем энергоснабжения, могут привести к аварийным ситуациям.
Беспроводное питание может предоставить новые возможности для надёжного бесперебойного электропитания IIoT-устройств, создавая тем самым возможности для инноваций.
Основные требования, предъявляемые к методам беспроводного электропитания и системам на их основе:
- бесперебойность подачи электроэнергии;
- электромагнитная совместимость с промышленным оборудованием;
- возможность функционирования во взрывоопасных средах.
Системы беспроводного электропитания предполагают использование буферных накопителей – ионисторов. Пример IIoT-устройства с питанием от вибрационного харвестера показан на рис. 5. Здесь применено два 5-фарадных ионистора (элементы голубого цвета).

Можно выделить 3 способа энергообеспечения, потенциально применимых в системах беспроводного электропитания: с использованием источников ИК-излучения, магнитоиндуктивные системы ближнего действия и радиоизлучающие системы дальнего действия.
ИК-системы
Беспроводной источник питания большой дальности, использующий инфракрасное излучение, например ИК-прожектор, может быть идеальным источником питания для беспроводной доставки энергии в промышленных условиях. Он может доставлять значительные объёмы энергии при соблюдении всех стандартов безопасности потребителей. Он может работать в сложных условиях, не мешая Wi-Fi, LTE, NB-IoT или другим протоколам передачи данных.
Использование ИК-прожекторов для систем беспроводного питания наиболее привлекательно, поскольку, во-первых, разработчиками накоплен большой опыт проектирования и наладки мощных ИК-систем в устройствах видеонаблюдения и периметральной охранной сигнализации, а во-вторых, достаточно отработана недорогая элементная база фотоэлектрических преобразователей в ИК-диапазоне.
Для иллюстрации возможностей данного метода проведём его энергетическую оценку.
В качестве источника излучения возьмём серийный ИК-прожектор DВ56-850 со следующими характеристиками: угол излучения Ɵ = 15 градусов, мощность Р0 = 14 Вт, центральная длина волны 850 нм. Габаритные размеры прожектора составляют 83×110×61 мм.
Для приёма будем использовать типовой промышленный фотоэлектрический преобразователь размерами 70×55 мм со спектральной чувствительностью на этой длине волны S = 0,92 А/Вт, расположенный на расстоянии L = 10 м.
ИК-прожектор излучает в конус с плоским углом при вершине 15 градусов и высотой 10 м.
При распространении в прямой видимости поток мощности в плоскости расположения фотоприёмника определяется выражением
Е = Р0 /(π×L×tg Ɵ/2)2. (1)
Ток I, генерируемый преобразователем, описывается формулой
I = E×Sф×S, (2)
где Sф – площадь активной пластины фотоэлектрического преобразователя.
Подставляя в выражения (1) и (2) данные, приведённые выше, получим: I = 11,5 мА при площади засветки на дистанции 10 м 4,4 м2.
Суммарное напряжение на выходе фотоэлектрического преобразователя составляет 5 В, и, следовательно, мощность, доставляемая к устройству, составит порядка 57 мВт.
Данный уровень мощности при наличии ионистора может обеспечить длительное функционирование абсолютного большинства беспроводных сенсорных узлов.
К недостаткам метода с использованием ИК-прожектора следует отнести функционирование в условиях прямой видимости и необходимость защиты персонала от прямого воздействия ИК-излучения.
Магнитоиндуктивные системы ближнего действия
Системы беспроводного питания данного типа подразделяются на 2 группы: использующие индуктивную связь и магниторезонансную связь [6].
Индуктивная связь основана на явлении электромагнитной индукции, когда первичная катушка передатчика энергии генерирует переменное магнитное поле, которое проходит через вторичную катушку приёмника энергии. Рабочая частота индуктивной связи находится в диапазоне нескольких килогерц.
Для повышения эффективности зарядки вторичная катушка должна быть настроена на рабочую частоту. Добротность такой системы имеет низкие значения (ниже 10), поскольку передаваемая мощность быстро снижается при повышении добротности. Из-за отсутствия компенсации добротности эффективное зарядное расстояние таких систем не превышает 50 см. Эффективность метода зависит от взаимного расположения передающей и приёмной катушек. Она максимальна при их параллельном расположении. Поэтому для произвольной конфигурации IIoT-устройств в помещении топология системы питания должна предусматривать 3D-расположение передающих магнитных катушек (рамок).
Магниторезонансная связь основана на взаимодействии с затухающей волной, которая генерирует и передаёт электрическую энергию между двумя резонансными катушками через осциллирующие магнитные поля.
Благодаря использованию эффекта резонанса преимуществом магниторезонансной связи является игнорирование влияния внешней среды и отсутствие требования прямой видимости передающего и принимающего устройств. Экспериментальные магнитосвязанные резонаторы показали способность передавать энергию на бόльшие расстояния, чем устройства индуктивной связи той же мощности, и с более высокой эффективностью, чем при помощи радиочастотного (RF) излучения. Кроме того, магниторезонансная связь может быть использована для передачи энергии на несколько устройств при помощи одного передатчика, благодаря чему данный метод позволяет запитывать несколько устройств одновременно.
Недостатками магнитоиндуктивных систем являются ограниченность радиуса действия (1...3 м) и сложность конструкции передающего устройства.
Потенциальная область использования магнитоиндуктивных систем – складские (магнитные рамки расположены по периметру стеллажей), а также небольшие производственные и офисные помещения.
На данный момент магнитные методы обеспечения электропитанием находят применение в основном в беспроводных зарядных терминалах для мобильных устройств.
Радиоизлучающие системы дальнего действия
В этих системах средой для переноса энергии является RF-излучение микроволнового диапазона. RF-излучение может быть изотропным или направленным.
Изотропное используется для широковещательных приложений.
При передаче точка-точка направленное излучение может повысить эффективность передачи энергии. Для формирования направленного излучения используется массив фокусирующих антенн или антенны на основе аппертурных решёток. Эффективность формирования луча повышается с увеличением количества передающих антенн. Использование антенн увеличенного размера также способствует повышению дальности передачи энергии. На коммерческом рынке уже присутствуют устройства для беспроводной зарядки на основе RF-излучения, например, передатчик Powercaster и приемник Powerharvester [7], которые обеспечивают изотропную передачу мощности 1 или 3 Вт.
Помимо более высокой дальности передачи, микроволновое излучение имеет ещё одно преимущество – совместимость с существующими системами связи. Посредством RF-излучения возможно одновременно передавать и энергию, и информацию. Концепция использования одновременной передачи информации и энергии получила название SWIPT (Simultaneous Wireless Information and Power Transfer). Для внедрения SWIPT были разработаны усовершенствованные интеллектуальные антенны, используемые на стороне приёмника. Другой подход к внедрению подобных систем, имеющий определённые экономические преимущества, предусматривает развёртывание выделенных силовых маяков, действующих совместно с существующей системой связи.
К недостаткам радиоизлучающих систем следует отнести небезопасность при высоких энергиях, низкую эффективность зарядки ионистора, IIoT-устройства должны находиться в прямой видимости с передатчиком.
При конкретной реализации IoT- и IIoT-сетей возможна комбинация методов электропитания с использованием «свободной» энергии и беспроводных способов передачи энергии от внешних источников.
Выводы
Происходит активное внедрение технологий Интернета вещей в повседневную жизнь, особенно в индустриальной и военной сфере.
Для того чтобы реализовать потенциал данных технологий, необходимо решить ряд ключевых проблем, которые в настоящее время ограничивают функциональность IoT- и IIoТ-устройств, важнейшей из которых является проблема обеспечения надёжным бесперебойным электропитанием. Традиционные способы автономного питания на основе электрохимических батарей и АКБ для IIoТ-устройств неэффективны, поскольку имеют ограниченный энергоресурс и существует необходимость периодической замены батарей.
По этим причинам приложения IIoT требуют новых способов доставки электропитания. Одним из решений может быть применение инновационных методов альтернативного электропитания с использованием источников «свободной энергии» и беспроводное электроснабжение от специальных внешних источников. Кроме того, возможна комбинация этих методов при реализации конкретных проектов.
Стимулом к технической реализации систем электропитания на основе перечисленных методов является наличие и постоянное усовершенствование микроэлектронной элементной базы фотоэлектрических, термоэлектрических и вибромеханических конвертеров.
Литература
- URL: https://en.wikipedia.org/wiki/Internet_of_Military_Things.
- URL: https://www.ariat-tech.ru/newProduct/LTC3330-Energy-Harvesting-Buck-Boost-Converters.html.
- URL: https://nplus1.ru/news/2015/06/04/wificam.
- Бренев А. Компоненты для систем EnOcean // Беспроводные технологии. 2014. № 1. С. 30–34.
- Холостых А., Косенко С., Башмаков П. LTC3330 – энергосберегающее решение для беспроводной сети // Вестник электроники. 2015. № 4(54). С. 30–38.
- Чжу Хан. Технологии беспроводной зарядки. Часть 1. Теоретические основы и способы аппаратной реализации // Беспроводные технологии. 2017. № 3. С. 56–64.
- URL: https://www.academia.edu/88776981/Evaluation_of_RF_Wireless_Power_Transfer_for_Low_Power_Aircraft_S....
© СТА-ПРЕСС, 2025
Если вам понравился материал, кликните значок — вы поможете нам узнать, каким статьям и новостям следует отдавать предпочтение. Если вы хотите обсудить материал —не стесняйтесь оставлять свои комментарии : возможно, они будут полезны другим нашим читателям!

