Общие сведения
В настоящее время в промышленном производстве освоены и выпускаются регуляторы яркости на основе специализированной ИМС К145АП2, а также в микроконтроллерном исполнении. К сожалению, подобные конструкции имеют ряд недостатков, которые делают применение их затруднительным или в некоторых случаях вообще невозможным по причине их низкой помехоустойчивости или необходимости правильной фазировки, когда фазный вывод конструкции должен подключаться к фазному проводу сети, а нулевой – к нулевому. В то же время большинство опубликованных решений регуляторов яркости в микроконтроллерном исполнении сопровождаются только демоверсиями прошивок, которые ограничивают функциональные возможности регулятора и зачастую работают нестабильно.
От перечисленных выше недостатков свободны две предлагаемые конструкции, выполненные на основе распространённых ИМС стандартной логики. Если первый вариант с фазоимпульсным управлением яркостью можно использовать только с лампами накаливания, то на основе второй конструкции с широтно-импульсной модуляцией можно выполнить регулятор яркости светодиодных ламп. Это не означает, что светодиодную лампу можно подключать к регулятору непосредственно. Схемное решение второго варианта контроллера можно взять за основу регулятора яркости светодиодной лампы, а ключевой MOSFET-транзистор использовать в качестве регулирующего звена.
Оба устройства при включении питания устанавливают максимальную яркость лампы. Регулировка яркости производится путём касания рукой (пальцем) сенсорной пластины продолжительное время (в течение нескольких секунд) или кратковременными касаниями для ступенчатого изменения яркости. Число градаций яркости равно 16. При касании сенсора яркость медленно убывает до минимума, а затем возрастает до максимума и так далее «по кругу». Если руку убрать от сенсора, то уровень яркости запомнится и останется неизменным до следующего касания сенсора или отключения питания.
Принцип работы
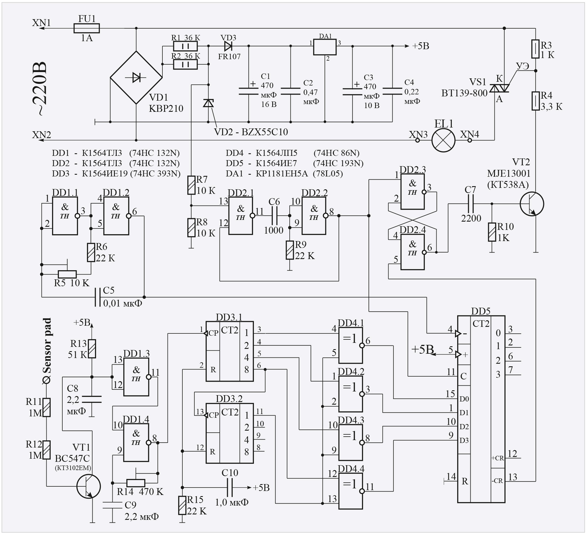
Схема электрическая принципиальная первого варианта устройства с фазоимпульсным управлением показана на рис. 1.

Схема содержит: параметрический стабилизатор на элементах VD1, R1, R2, VD2, интегральный стабилизатор DA1 напряжения «5В» и конденсаторы фильтра C1…C4; задающий НЧ-генератор на логический элементах DD1.1, DD1.2; одновибратор – схему выделения моментов перехода сетевого напряжения через ноль на элементах DD2.1, DD2.2; RS-триггер управления симистором на элементах DD2.3, DD2.4; два усилительных каскада на транзисторах VT1 и VT2; пороговый компаратор DD1.3; генератор прямоугольных импульсов на основе триггера Шмитта DD1.4; схему формирования кодовых комбинаций уровня яркости, в состав которой входят счётчики DD3.1, DD3.2 и цепочка элементов «ИСКЛЮЧАЮЩЕЕ ИЛИ» DD4.1…DD4.4, а также реверсивный счётчик-формирователь угла сдвига DD5.
Сущность фазоимпульсного метода управления яркостью заключается в изменении времени задержки открывания симистора, считая с момента перехода сетевым напряжением нулевого значения. Чем больше время задержки, тем больше времени симистор находится в закрытом состоянии, тем меньше яркость, и наоборот, чем раньше открывается симистор, тем больше яркость лампы накаливания.
Рассмотрим работу регулятора яркости, считая с момента перехода напряжением сети нулевого значения. При этом ток через стабилитрон VD2 уменьшается до нуля, и на его катоде формируется отрицательный импульс пилообразной формы амплитудой 10 В. Этот импульс через делитель R7–R8 поступает на вход одновибратора на элементах DD2.1, DD2.2, который формирует из него стабильный по длительности, но уже прямоугольный отрицательный импульс. Этот импульс устанавливает RS-триггер в исходное состояние и одновременно обеспечивает загрузку двоичной комбинации с выходов элементов DD4.1…DD4.4 в собственные двоичные разряды счётчика DD5. По входам «D0…D3» счётчика DD5 будет записана комбинация «0000», так как счётчики DD3.1 и DD3.2 были установлены при включении питания в нулевое состояние благодаря цепочке C10-R15.
Благодаря выходным импульсам генератора (DD1.1, DD1.2), поступающим на вход вычитания (вывод 4) счётчика DD5, происходит уменьшение состояний счётчика, и, как только он достигнет нулевого состояния, а именно в таком состоянии он сейчас и находится, следующий отрицательный импульс на его вычитающем входе вызовет появление на его выходе переноса «–CR» (вывод 13) короткого отрицательного импульса и переброс RS-триггера в противоположное состояние. Теперь на нижнем по схеме выходе RS-триггера (выводе 6 элемента DD2.4) появится положительный перепад, который после ограничения по длительности дифференцирующей цепочкой C7-R10 вызовет кратковременное открывание транзистора VT2 и включение симистора VS1. Лампа окажется подключённой к сети и будет светиться с максимальной яркостью. Симистор будет находиться во включённом состоянии до следующего момента перехода сетевым напряжением нулевого значения. Этот процесс будет повторяться с удвоенной частотой сети, т.е. с частотой 100 Гц.
В таком режиме регулятор яркости будет работать до момента касания сенсора. При этом наведённое напряжение с частотой сети 50 Гц поступит через резисторы R11 и R12 на базу транзистора VT1 и откроет его. Начнётся разряд конденсатора C8, и, когда напряжение на входах компаратора DD1.3 станет меньше порогового значения, компаратор переключится, и на его выходе появится уровень «лог. 1». Работа генератора на основе триггера Шмитта DD1.4 будет разрешена, и на его выходе появятся прямоугольные импульсы с частотой несколько Гц. Эти импульсы будут увеличивать состояние счётчика DD3.1, а вслед за ним и DD3.2. Пока счётчик DD3.2 находится в нулевом состоянии, выходные комбинации счётчика DD3.2 проходят на выходы соответствующих элементов DD4.1…DD4.4 без инвертирования. Будет происходить постепенное уменьшение яркости до минимума. Когда счётчик DD3.2 установится в единичное состояние, уровень «лог. 1» с выхода его младшего разряда (вывод 11) переключит элементы DD4.1…DD4.4 в режим инвертирования, и яркость будет возрастать до максимума.
После установки желаемого уровня яркости и отпускания сенсора время задержки открывания симистора будет определяться двоичной кодовой комбинацией, записываемой по входам «D0…D3» счётчика DD5. Состояние счётчиков DD3.1 и DD3.2 будет оставаться неизменным до следующего касания сенсора или выключения и повторного включения питания. Топология печатной платы первого варианта устройства показана на рис. 2.

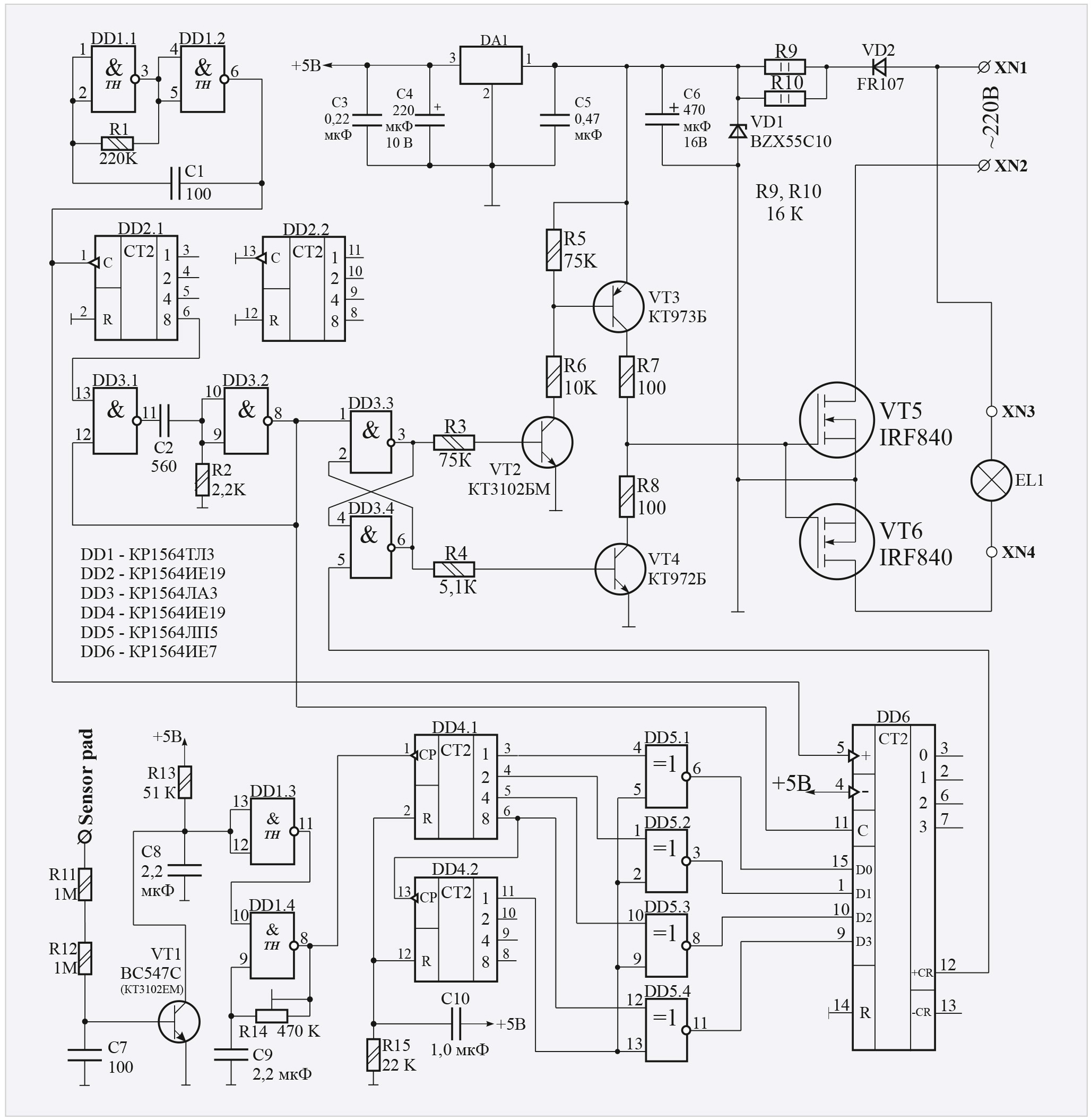
Схема электрическая второго, более совершенного варианта устройства с широтно-импульсным управлением показана на рис. 3.

В данном устройстве яркость лампы зависит от среднего времени нахождения мощных ключевых MOSFET-транзисторов в открытом состоянии, которое зависит от скважности импульсов. Напомним, что скважностью импульса называется отношение периода следования импульсов к длительности импульса.

Нижняя часть схемы по своему функциональному назначению аналогична рис. 1, поэтому подробно её работу рассматривать не будем. Здесь выходные кодовые комбинации элементов DD5.1…DD5.4 представляют собой коэффициенты деления для счётчика DD6, работающего в составе схемы управления яркостью. В состав схемы (рис. 4) также входят: генератор опорных импульсов на элементах DD1.1, DD1.2, работающий с частотой около 32 кГц, счётчик – делитель импульсов на 16 – DD2.1, одновибратор – формирователь коротких импульсов на элементах DD3.1, DD3.2, собственно счётчик с переменным коэффициентом деления DD6 и RS-триггер на элементах DD3.3, DD3.4.
В начальный момент времени при подключении автомата к сети интегрирующая цепочка C10-R15 формирует короткий положительный импульс, обнуляющий счётчики DD3.1, DD3.2. Такая же нулевая двоичная комбинация формируется на выходах элементов DD5.1…DD5.4, которая, поступая на входные двоичные разряды счётчика DD6, определяет режим его работы как режим с максимальным коэффициентом пересчёта, что соответствует максимальной яркости лампы накаливания.
В начальный момент времени одновибратор на элементах DD3.1, DD3.2 каждый раз по отрицательному перепаду импульса на выходе счётчика DD2.1 формирует на выходе (вывод 8 элемента DD3.2) короткий отрицательный импульс, который производит запись управляющей двоичной комбинации с выходов элементов DD5.1…DD5.4 во внутренние разряды счётчика DD6. Одновременно этот отрицательный импульс устанавливает RS-триггер DD3.3-DD3.4 в исходное единичное состояние. При этом транзисторы VT2, VT3 открыты, а VT4 – закрыт. Оба одновременно открытых мощных ключевых MOSFET-транзистора VT5, VT6 обеспечивают подключение лампы накаливания EL1 к сети как при положительной, так и при отрицательной полуволнах сетевого напряжения. Импульсы задающего генератора, поступающие на суммирующий счётный вход DD6 (вывод 5), обеспечивают увеличение состояний счётчика на единицу с приходом каждого нового импульса. Когда счётчик достигнет переполнения, на его выходе переноса «+CR» (вывод 12) сформируется короткий отрицательный импульс, который перебросит RS-триггер DD3.3-DD3.4 в противоположное нулевое состояние, что приведёт к открыванию транзистора VT4, закрыванию VT2 и VT3 и выключению лампы. Данный процесс повторяется с частотой около 2 КГц, что соответствует частоте задающего генератора 32 кГц, делённой на 16. Таким образом осуществляется ШИМ – модуляция яркости свечения лампы накаливания.
Следует заметить, что питание затворов мощных MOSFET-транзисторов осуществляется напряжением 10 В непосредственно с выхода параметрического стабилизатора VD2, R9, R10, VD1, а для питания цифровой части схемы применён пятивольтный интегральный стабилизатор DA1.
Конструкция и детали
Оба варианта устройств собраны на печатных платах из двустороннего фольгированного стеклотекстолита одинакового размера 90×55 мм. В устройствах применены постоянные резисторы типа МЛТ-0,125, МЛТ-0,5 (R3, R4 – рис. 1), МЛТ-2 (R1, R2 – рис. 1, R9, R10 – рис. 3), конденсаторы неполярные типа К10-17, электролитические – К50-35 или импортные. Интегральный стабилизатор применён типа КР1181ЕН5А (78L05). Стабилитроны – на напряжение стабилизации 9…12 В – могут быть типа Д809, Д814Б, В, Г или импортные BZX55C10 или BZX55C12, диод VD2 (рис. 3) – кремниевый средней мощности с минимально допустимым обратным напряжением не менее 400 В. Диодный мост (рис. 1) должен быть в вертикальном исполнении типа KBP210 или аналогичный. Симистор в первом варианте устройства может быть из серий BT137, BT138, BT139 с минимально допустимым рабочим напряжением не менее 400 В. Транзисторы MOSFET типа IRF840 заменимы на IRF740 и другие с минимально допустимым рабочим напряжением сток–исток не менее 400 В и минимально возможным сопротивлением канала в открытом состоянии. Максимальная мощность нагрузки при эксплуатации устройств без радиатора не должна превышать в первом варианте 100 Вт, а во втором – 150 Вт. Автором проверены также транзисторы КП7173А отечественного производства. Их параметры: максимальный ток стока IС = 4 А, максимально допустимое напряжение сток–исток UС-И = 600 В. Сопротивление канала в открытом состоянии не более R < 2О мА. Максимальная мощность лампы накаливания в случае применения транзисторов типа КП7173А без радиатора не должна превышать 100 Вт.
Все ИМС серии КР1564 (74HCxx) заменимы на соответствующие аналоги серии КР1554 (74ACxx).
Настройка первого варианта регулятора заключается в установке необходимой скорости изменения яркости подстроечным резистором R14 и частоты задающего генератора резистором R5 около 1600 Гц. Сделать это можно визуально прикосновением к сенсору и наблюдением изменения яркости от нуля до максимума. Если частота генератора будет слишком низкой, то перекрытие диапазона яркости будет неполным, и наоборот, если частота будет слишком большой, то снижение яркости до нуля будет преждевременным. Частоту генератора устанавливают таким образом, чтобы изменение яркости точно соответствовало перекрытию диапазона от нуля до максимума.
Второй вариант регулятора нуждается в минимальной настройке для установки скорости изменения яркости подстроечным резистором R14.
В заключение хочется напомнить о правилах электробезопасности при работе с сетью напряжением 220 В. Следует избегать прикосновения к элементам включённого устройства, а при настройке использовать отвёртку с ручкой из изоляционного материала.
© СТА-ПРЕСС, 2025
Если вам понравился материал, кликните значок — вы поможете нам узнать, каким статьям и новостям следует отдавать предпочтение. Если вы хотите обсудить материал —не стесняйтесь оставлять свои комментарии : возможно, они будут полезны другим нашим читателям!

