Введение
Обеспечить высокое значение КПД и повышенные удельные массо-объёмные показатели позволило повышение рабочей частоты, применение режима синхронного выпрямления, размагничивание силового трансформатора с помощью активного ограничителя и резонансного переключения, применение эффективных магнитомягких ферритов для изготовления индуктивных элементов, а также снижения мощности потерь в ключевых элементах – MOSFET-транзисторах. Размеры корпусов описываемых модулей, расположение выводов и их функциональное назначение идентичны параметрам продукции известных американских компаний, которая применялась в аппаратуре специального назначения, выпускаемой российскими предприятиями, до введения запрета на её поставку в Россию. Замена продукции американского производства в серийной аппаратуре продукцией Восточно-китайского научно-исследовательского института микроэлектроники позволит сократить финансовые и временны́е затраты. На протяжении многих лет непрерывно прогрессируют такие параметры преобразователей электрической энергии, как удельная мощность и коэффициент полезного действия (КПД), являющиеся критериями миниатюризации силовых устройств: получение заданной мощности при минимальном объёме – это уменьшение доли источника питания в массе и объёме системы. Основные принципы миниатюризации силовых устройств изложены в многочисленных трудах отечественных специалистов, докладах на научно-технических конференциях по устройствам и системам энергетической электроники. До настоящего времени являются актуальными основные положения теории, методы расчёта и принципы конструирования источников вторичного электропитания, использование достижений микроэлектроники для преобразования электрической энергии в электросистемах с целью уменьшения массы и объёма устройств и систем, уменьшения тепловых потерь, увеличения ресурса работы, которые изложены в книгах [1], [2]. Основные принципы миниатюризации базируются на повышении рабочей частоты, применении активных полупроводниковых компонентов с высокими удельными энергетическими характеристиками, применении специализированных микросхем управления, а также оптимальных схемотехнических и конструктивно-технологических решений.
Комплексный подход российских разработчиков к конструированию преобразователей напряжения позволил увеличить удельные энергетические характеристики преобразователей напряжения за последние несколько лет в несколько раз (кратность увеличения зависит от вида исполнения конструкции). Российские компании выпускают обширный ряд источников питания AC/DC, DC/DC-преобразователей напряжения от малой до повышенной мощности, охватывающих все востребованные диапазоны напряжений постоянного тока. Выпускаются преобразователи напряжения для применения в промышленной аппаратуре, а также в аппаратуре специального назначения наземного и морского базирования, авиационной, ракетной и космической техники. Для изготовления применяется элементная база как зарубежная, так и отечественная. Преобразователи напряжения отечественного производства вносят свой вклад в качество систем вооружений и военной техники, которые признаются одними из лучших в мире.
Но до февраля 2022 года в специальных системах, изготавливаемых отечественными предприятиями, широко применялись изделия зарубежных компаний, которые прекратили поставки своей продукции в Российскую Федерацию. Заменить модули зарубежных, в основном американских, производителей модулями отечественного производства не всегда представляется возможным, так как если по электрическим параметрам можно подобрать аналог, то установочные размеры, расположение выводов и их функциональное назначение могут оказаться неприемлемыми. Две российские компании производят гибридно-плёночные DC/DC-преобразователи, которые полностью взаимозаменяемы с зарубежными радиационно-стойкими преобразователями уровня качества Space. Но полностью идентичные американским преобразователям напряжения уровня качества Military изделия производятся в ограниченном диапазоне выходных мощностей. Замена импортных преобразователей напряжения модулями отечественного производства в существующих системах потребует полной конструкторской модернизации с последующим повторением комплекса проверочных испытаний и больших финансовых и временны́х затрат. Для частичного сокращения затрат при замене импортных модулей предлагается рассмотреть возможность применения DC/DC-преобразователей и помехоподавляющих фильтров уровня качества Military, изготовленных по гибридной технологии Восточно-китайским научно-исследовательским институтом микроэлектроники. Продукция и возможности компании были представлены в ряде статей. DC/DC-преобразователи и фильтры электромагнитных помех уровня качества Military представлены в статье [3]. В настоящее время доступ к сайтам китайских компаний, специализирующихся в разработке и производстве электронных компонентов для аппаратуры ракетно-космической и военной техники, заблокирован, и получить техническую информацию о продукции этих компаний можно только на конференциях, которые проводятся с привлечением специалистов компаний-производителей.
В 2024 году Восточно-китайский научно-исследовательский институт микроэлектроники представил три серии DC/DC-преобразователей категории качества Military, выполненных с применением гибридной толстоплёночной технологии, которые являются результатом совместного решения энергетических, структурных и конструкторско-технологических задач миниатюризации при проектировании этих устройств. Возможно, информация о новых высокоэффективных модулях будет полезна российским специалистам, специализирующимся в области разработок и производства специальных систем, в которых использовались изделия американских компаний, так как массо-объёмные, присоединительные размеры, размещение выводов и их функциональное назначение идентичны параметрам этих устройств, а удельные энергетические характеристики значительно выше. Изготавливаются модули в довольно сжатые сроки – от 8 до 22 недель.
Миниатюрные 15-ваттные DC/DC-преобразователи серии HMHA28
Малогабаритные модули серии HMHA28 предназначены для работы в системах электропитания с сетями, напряжение которых меняется в диапазоне от 14 до 40 В, при этом допускается кратковременное (до 1 с) превышение входного напряжения до 50 В. Серия включает одно- и двухканальные модели, которые формируют наиболее часто востребованные напряжения постоянного тока. Полная номенклатура и основные технические параметры модулей серии HMHA28 приведены в табл. 1.

Все функциональные узлы модулей размещены в герметичном металлическом корпусе размерами 27,43×27,43×8,5 мм, предлагаются также модели, выполненные в корпусе с крепёжными фланцами размерами 38,5×27,43×8,5 мм с вертикальным расположением выводов относительно плоскости основания для монтажа на печатную плату. Внешний вид модуля без монтажных фланцев показан на рис. 1.

На рис. 2 показан внешний вид модуля с крепёжными фланцами и снятой крышкой, который демонстрирует высокую плотность упаковки компонентов бескорпусного исполнения.

Удельная мощность по объёму без учёта теплоотвода модуля HMHA28S5 достигает значения 2345 Вт/дм3. В модуле рассеивается тепловая мощность 3,3 Вт, что составляет 22% от входной мощности. Следует выбирать наиболее эффективный способ отвода тепла от модуля в конкретных условиях эксплуатации, минимизировать перегрев и тем самым обеспечить надёжную работу модуля. Когда в электронной аппаратуре имеется корпусной теплоотвод значительной площади, на который можно установить модуль, кондуктивный теплоотвод реализуется при соединении теплоотводящей поверхности корпуса модуля с массивными металлическими (алюминий, медь) элементами конструкции. Миниатюрные модули с высокими значениями удельной мощности также можно рекомендовать для применения в бортовой аппаратуре, имеющей ограниченное время работы после включения, или при работе в режимах кратковременной отдачи максимальной мощности.
Необходимо заметить, что преобразователи напряжения серии MSA (Crane Aerospace & Electronics, Interpoint®, США) с подобными габаритами обеспечивают в нагрузке только 5 Вт. Координаты выводов модулей серии HMHA28 и их функциональное назначение идентичны параметрам модулей серии MSA.
Одно- и двухканальные модули выполнены по обратноходовой структуре, которая является одной из самых простых и экономичных топологий и лучше всего подходит для преобразования низких уровней мощности. Ключевым элементом преобразователя является трансформатор, который является накопителем энергии и выполняет функции дросселя – при закрытом ключе вторичная обмотка отдаёт в нагрузку энергию, которая запасалась при открытом ключе, когда первичная обмотка была подключена к питающей сети.
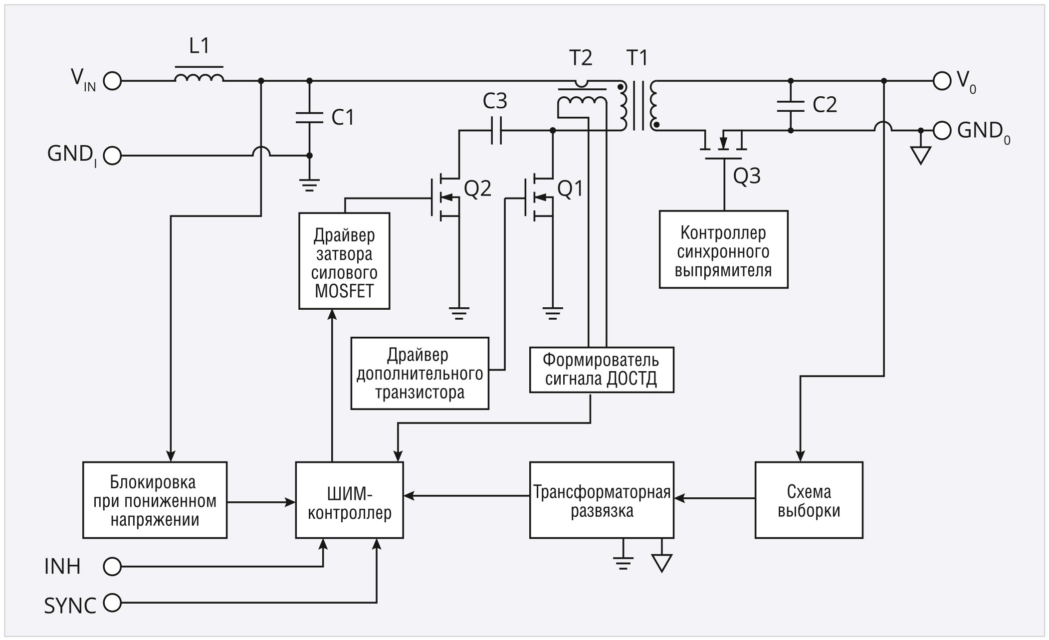
Упрощённая структурная схема одноканального преобразователя напряжения серии HMHA28 представлена на рис. 3.

Для управления работой преобразователя применяется метод широтно-импульсной модуляции (ШИМ) с постоянной рабочей частотой (от 350 до 550 кГц) и обратной связью по напряжению (voltage mode), а также внутренним контуром регулирования по току дросселя (current mode). Основной контур служит для устранения зависимости уровня выходного напряжения от величины входного напряжения и изменений, вызванных изменением нагрузки. Внутренний быстрый контур служит для контроля тока силового ключа (Q1) (индуктивности, первичной обмотки трансформатора) на каждом цикле его включения. Ток в силовом ключе контролируется с помощью трансформатора тока T2 специальным входом ШИМ-контроллера. При подаче сигнала на открытие силового ключа ток через индуктивность, а значит, и через силовой ключ начинает линейно расти. При достижении порога силовой ключ размыкается, начинается отдача энергии индуктивности. Поскольку силовой ключ размыкается при достижении пикового тока, то обеспечивается постоянство накопленной энергии в индуктивности вне зависимости от входного напряжения (изменение входного напряжения влияет на скорость заряда). Режим с обратной связью по току дросселя обеспечивает параметрическую компенсацию отклонений входного напряжения, поцикловое ограничение тока. Параметрическая компенсация отклонений входного напряжения позволяет мгновенно корректировать (без использования динамического диапазона усилителя сигнала ошибки) режим работы преобразователя при произвольных изменениях входного напряжения. Благодаря этому нестабильность по сети получается очень небольшой, и режим работы усилителя сигнала ошибки меняется только при изменениях тока нагрузки. Использование режима регулирования с обратной связью по току дросселя и высокой рабочей частоты позволяет добиться уменьшения габаритов.
В обратноходовых преобразователях напряжения при отключении силового транзистора возникает большое по величине перенапряжение. Оно возникает из-за наличия индуктивности рассеяния трансформатора. При проектировании трансформатора применяются меры для снижения индуктивности рассеяния, например, применением чередующейся обмотки.
Для поглощения энергии, накопленной в индуктивности рассеяния и подавления броска напряжения, в схемах применяются диссипативные RCD- или недиссипативные схемы LCD-ограничителей. При этом энергия рассеивается на элементах схемы, что приводит к снижению КПД, а применение дополнительных элементов увеличивает габариты модуля. Для повышения КПД преобразователя за счёт возврата энергии рассеяния используются активные схемы цепи ограничения. В схему вместо диода и резистора вводятся дополнительный ключ (Q2) и ограничительный конденсатор С3. Приемлемые энергетические характеристики в модулях питания с выходными напряжениями 5 В и ниже обеспечиваются применением синхронного выпрямления, при котором демпферный диод Шоттки понижающего регулятора заменяется коммутируемым транзистором MOSFET (Q3). Таким образом устраняется рост относительных потерь в выпрямительном диоде из-за увеличения соотношения падения напряжения на диоде к выходному напряжению. В двухканальных моделях применяется выходной выпрямитель на диодах Шоттки.
Значительно повысить КПД преобразователей за счёт снижения потерь на переключение позволило применение MOSFET (Q1 и Q2) с небольшим сопротивлением в открытом состоянии и небольшим зарядом затвора, а также низким сопротивлением затвора.
Сложности, возникающие при использовании активного ограничителя для размагничивания трансформатора, снижаются применением современного ШИМ-контроллера.
Анализ процессов и характеристик обратноходового преобразователя с активной цепью ограничения и схемой синхронного выпрямления приводится, например, в работе [4].
Обратноходовые преобразователи содержат всего один моточный элемент, что значительно снижает их стоимость. С целью снижения массогабаритных показателей трансформатора, который определяет массогабаритные показатели и технические параметры всего преобразователя, для его изготовления применяется магнитомягкий феррит с низкой величиной объёмных удельных магнитных потерь и высокой величиной индукции насыщения при незначительных габаритных размерах.
Модули оснащены рядом сервисных и защитных функций, необходимых для безопасной эксплуатации. Блокировка при пониженных напряжениях на входе обеспечивает корректную работу при питании от аккумуляторной батареи. Защита по току срабатывает, если сопротивление нагрузки оказывается слишком малым, и ток превышает определённое пороговое значение. Функция дистанционного включения и выключения повышает гибкость применения преобразователей в системах электропитания, требующих определённого алгоритма подачи питания к отдельным узлам. Синхронизация частоты преобразования от внешнего генератора обеспечивает работу нескольких преобразователей с одной частотой. Подключение внешнего резистора между выводом TRIM и общим проводом или выводом положительного напряжения, в зависимости от направления регулировки, обеспечивает корректировку выходного напряжения на величину ±6% от номинального значения выхода.
Для подавления пульсаций входного тока на входе преобразователей встроен сглаживающий LC-фильтр. Для дополнительного подавления пульсаций напряжения на входе модуля рекомендуется применять внешний помехоподавляющий фильтр HMFА-461 или HMFSA-461, обеспечивающие ослабление помех на 50 дБ на частотах 500 кГц и 1 МГц и на 45 дБ на частоте 5 МГц.
Модули разработаны и производятся, как и вся продукция компании, в соответствии с требованиями национальных производственных стандартов:
GJB 548C-2021 «Методы и процедуры испытаний микроэлектроники» (соответствует стандарту MIL-STD-883 “Test Methods and Procedures for Microelectronics”);
GJB 2438B-2017 «Технические требования к гибридным микросхемам. Общая спецификация» (соответствует спецификации MIL-PRF-38534 “Hybrid Microcircuits, General Specification For”).
Выпускаются модули с уровнями качества H и QJB (H-), отличающиеся набором процедур отбраковочных испытаний при производстве.
Рабочая температура модулей лежит в диапазоне –55…+125°C, диапазон температур хранения от –65°C до +150°C. Расчётное значение среднего времени наработки до отказа (Mean Time Between Failure, MTBF) 2,2×106 ч (для температуры +25°С и эксплуатации в стационарном наземном оборудовании).
Малогабаритные 30-ваттные модули серии HMTF28
Преобразователи напряжения серии HMTF28 предназначены для применений, где существуют жёсткие требования к занимаемому объёму и высокой удельной мощности и аппаратура подвергается воздействию экстремальных температур, вибрации, механическим ударам.
Модули предназначены для работы от входных сетей с диапазоном изменения напряжения от 14 до 40 В с допускаемым кратковременным (до 1 с) превышением входного напряжения до 50 В. Выпускаются одно- и двухканальные модули, формирующие наиболее часто востребованные выходные напряжения. В табл. 2 представлена полная номенклатура серии HMTF28 и их общие характеристики.

Габаритные размеры модулей без монтажных фланцев 37,23×28,84×9 мм, с крепёжными фланцами 51,3×28,84×9 мм. Масса модели без фланцев 37 г и 40 г в исполнении с монтажными фланцами. На рис. 4 показан внешний вид модуля HMTF28S5F с монтажными фланцами.

Внешний вид конструкции модуля, выполненного с применением гибридной толстоплёночной технологии, с открытой крышкой представлен на рис. 5.

Подобно модулям преобразователей напряжения серии HMHA28 модули серии HMTF28 выполнены по обратноходовой топологии с двумя контурами обратной связи. Для регулирования выходного напряжения применяется метод широтно-импульсной модуляции с постоянной рабочей частотой 400 кГц (типовое значение) и обратной связью по напряжению, внутренний контур дополнительной обратной связи по току дросселя осуществляет прямое регулирование амплитуды тока дросселя посредством сигнала ошибки. В одноканальных моделях применяется синхронное выпрямление, которое в преобразователях с низким выходным напряжением обеспечивает максимальный эффект. Структурная схема одноканальных модулей преобразователей напряжения серии HMTF28 идентична схеме модулей серии HMHA28. В двухканальных модулях применяется выходной выпрямитель на диодах Шоттки.
В результате применения методов энергетической оптимизации для 30-ваттных модулей удалось достичь значения удельной мощности по объёму 3100 Вт/дм3. DC/DC-преобразователи содержат схему блокировки при пониженных напряжениях на входе, защиту от короткого замыкания. Функция дистанционного включения/выключения сигналом логического уровня может использоваться для снижения собственного энергопотребления. Синхронизация частоты преобразования от внешнего генератора позволяет синхронизировать работу нескольких преобразователей в системе электропитания и уменьшить пульсации потребляемого тока. При эксплуатации необходимо учитывать особенность организации режима синхронизации частоты преобразования внешним синхросигналом. Частота синхронизации должна быть больше рабочей частоты ШИМ-контроллера (примерно 400 кГц), в противном случае работа преобразователя становится неустойчивой. Рекомендуемая частота синхросигнала внешнего генератора прямоугольной формы от 420 до 460 кГц с коэффициентом заполнения (30±10)%. Функция точной настройки выходного напряжения обеспечивает корректировку на величину ±10% от номинального значения выхода подключением подстроечного резистора между специальным выводом TRIM и выходом положительного напряжения или общим проводом в зависимости от направления регулирования.
Для дополнительного подавления пульсаций напряжения на входе рекомендуется применять помехоподавляющий фильтр HMFH-461 с коэффициентом подавления ≥ 50 дБ на частотах 500 кГц и 1 МГц и коэффициентом подавления ≥ 45 дБ на частоте 5 МГц.
Выпускаются модели с уровнями качества H и QJB (H-).
Расчётное значение среднего времени наработки до отказа (Mean Time Between Failure, MTBF) 1,9×106 ч (для температуры +25°С при эксплуатации в стационарном наземном оборудовании).
Массогабаритные параметры 30-ваттных модулей серии HMTF28, расположение выводов и их функциональное назначение идентичны параметрам 15-ваттных модулей серии MHF+ (компания Crane Aerospace & Electronics, Interpoint®, США).
Энергетически эффективные 60-ваттные модули серии HMFR28
Модули серии HMFR28 предназначены для работы от входной сети постоянного тока с диапазоном изменения от 16 до 40 В и допускают переходное отклонение до 50 В длительностью 1 с. Конструктивно модули выполнены в герметичных металлических корпусах с фланцами и без них с вертикальным расположением выводов относительно плоскости основания для сквозного монтажа. На рис. 6 показан внешний вид модуля HMFR28S5Z c монтажными фланцами специальной формы.

Внешние габариты корпуса без монтажных фланцев 54,4×29×10,96 мм (масса 60 г) и 74×29×10,96 мм в исполнении с монтажными фланцами (масса не более 65 г). В табл. 3 представлена полная номенклатура одно- и двухканальных модулей серии HMFR28 и приведены их основные параметры.

Удельная мощность по объёму без учёта теплоотвода составляет 2892 Вт/дм3 (для модуля HMFR28S5). Массогабаритные характеристики модулей HMFR28S3R и HMFR28S5, расположение выводов и их функциональное назначение идентичны параметрам модулей DVHE283R3S и DVHE2805S (VPT, США), но величина выходной мощности модуля HMFR28S5 на 10 Вт больше, чем у модуля DVHE2805S.
На рис. 7 показан внешний вид модуля серии HMFR28 без фланцев c удалённой крышкой, демонстрирующий высокую плотность упаковки активных компонентов бескорпусного исполнения.

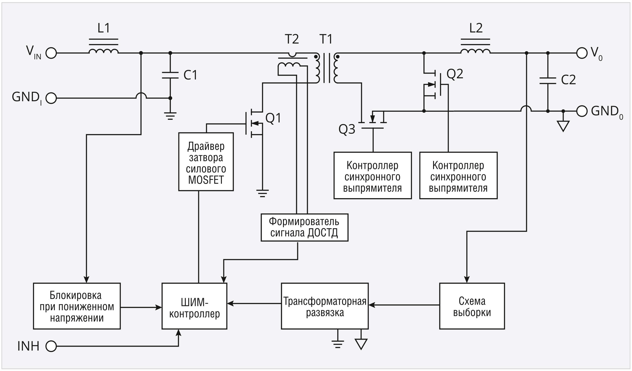
Модули выполнены по однотактной прямоходовой структуре, которая является энергетически наиболее эффективной структурой источника питания. Функциональная схема одноканального преобразователя серии HMFR28 показана на рис. 8.

Регулирование (стабилизация) выходного напряжения производится методом широтно-импульсной модуляции (ШИМ) с постоянной рабочей частотой от 300 до 500 кГц, при этом применяются два контура управления – основной контур с обратной связью по напряжению и дополнительный контур с обратной связью по току дросселя. Основной контур служит для компенсации в выходном напряжении, как всех изменений входного напряжения, так и любых изменений, вызванных изменением нагрузки. Коэффициент заполнения последовательности импульсов от ШИМ-модулятора регулируется от уровня выходного напряжения. Дополнительный контур регулирования используется для прямого регулирования амплитуды тока дросселя (первичной обмотки трансформатора) посредством сигнала ошибки. Ток в силовом транзисторе Q1 контролируется с помощью трансформатора тока T2. Применение дополнительной петли обратной связи по току позволяет значительно улучшить переходную характеристику преобразователя при резких изменениях нагрузки или входного напряжения, а также ещё одним положительным свойством этого режима является автоматическое обеспечение защиты от короткого замыкания в нагрузке, в том числе и в пределах каждого цикла преобразования.
Для повышения эффективности преобразователя за счёт снижения мощности потерь в элементах схемы, упрощения конструкции трансформатора и исключения размагничивающей обмотки применяется структура прямоходового преобразователя с одним силовым ключом, резонансным размагничиванием сердечника силового трансформатора и синхронным выпрямлением.
Размагничивание трансформатора осуществляется через резонансную цепь, состоящую из индуктивности намагничивания и ёмкости, образованной ёмкостями силового ключа Q1, первичной обмотки и всеми ёмкостями на вторичной стороне, приведёнными к первичной стороне. Синхронные ключи Q2 и Q3, используемые вместо прямого и возвратного диода, управляются контроллером при помощи сигналов, поступающих от основного ключа. Сигналы управления транзисторами Q2 и Q3 поступают от цепей контроля первичного ключа. Для исключения кратковременного перекрытия обоих синхронных ключей в схему вводится задержка между сигналами управления синхронных ключей. Транзистор MOSFET синхронного выпрямителя (Q3) характеризуется сверхнизким сопротивлением в открытом состоянии.
Использование синхронного выпрямления позволяет уменьшить перенапряжение на полупроводниковых компонентах схемы в переходных режимах. Детально структура прямоходового преобразователя с одним силовым ключом и резонансным размагничиванием рассмотрена в работе [5].
MOSFET-драйвер предназначен для быстрой зарядки входных ёмкостей силового ключа Q1.
Высокая нагрузочная способность драйвера обеспечивает управление мощными или параллельно соединёнными n-канальными MOSFET. Драйвер имеет защиту от переходных напряжений, перегрузки по току, падения напряжения управления, перегрева, электростатического разряда.
Пульсирующий входной ток снижается установленным на входе преобразователя LC-фильтром. Для дополнительного подавления помех на входных линиях рекомендуется применение внешнего модуля фильтрации HMFH-461. Применение рекомендуемого производителем сглаживающего фильтра гарантирует устойчивую работу системы «входной фильтр-преобразователь» во всём диапазоне входного напряжения и допустимых нагрузок.
Набор сервисных функций обеспечивает безопасную эксплуатацию и расширяет возможности практического использования модулей в составе комплексов радиоэлектронной аппаратуры и электронных приборов: управление внешним сигналом включения/выключения, защита от короткого замыкания, защита от пониженного входного напряжения, подстройка выходного напряжения на величину ±6% от номинального значения выхода внешним построечным резистором, выносная обратная связь по напряжению используется для компенсации падения напряжения на соединительных проводниках с нагрузкой. Необходимо учитывать, что в случае, когда цепи внешней обратной связи не используются, выводы VSEN+ и VSEN– могут быть подвешенными или вывод VSEN+ может быть подключён к выводу VOUT, а вывод VSEN– может быть соединён с выводом GNDOUT непосредственно на корпусе модуля.
Диапазон регулировки выходного напряжения ограничен (изменять выходное напряжение модуля могут функции TRIM и SENSE). Для модуля с выходным напряжением 5 В диапазон подстройки лежит в диапазоне от 4,5 до 5,4 В и выходное напряжение должно быть строго меньше 5,4 В. Вывод входа дистанционного выключения должен быть свободным в случае, если он не используется. Когда температура корпуса может достигать значения +125ºC, рекомендуется использовать медную теплоотводящую пластину толщиной 3 мм.
В распределённых системах электропитания модули могут применяться в качестве формирователя промежуточной шины для модулей преобразователей напряжения типа POL (Point of Load), которые размещаются в непосредственной близости от питаемого функционального узла.
Модули способны устойчиво работать в условиях воздействия факторов внешней среды, таких как вибрационная нагрузка, линейные перегрузки, механические удары, низкое давление газовой среды, повышенная влажность. Расчётное среднее значение времени наработки до отказа (Mean Time Between Failure, MTBF) составляет 2 250 000 ч (при температуре корпуса 25°C и условиях эксплуатации в стационарном наземном оборудовании).
Модули серии HMFR28 не имеют нормированных показателей радиационной стойкости. Но испытания модулей на стойкость к воздействию ионизирующих излучений, проведённые в одном из российских испытательных центров, подтвердили способность модулей устойчиво работать при высокой дозовой нагрузке – 50 крад (Si).
Заключение
Новые серии компактных DC/DC-преобразователей расширяют номенклатуру изделий, выпускаемых Восточно-китайским научно-исследовательским институтом микроэлектроники. Модули гарантируют долговременную надёжность и высокую стабильность рабочих характеристик в жёстких условиях эксплуатации с повышенными требованиями к объёму и удельной мощности вторичного источника электропитания.
Необходимо заметить, что высоконадёжные компоненты из Китая не стоят много дешевле аналогов из США или стран ЕС, так как это такие же качественные изделия, в их производство вложено не меньше интеллекта и ресурсов [6].
Литература
- Источники вторичного электропитаниям / C.С. Букреев, В.А. Головацкий, Г.Н. Гулякович и др.; под ред. Ю.И. Конева. М.: Радио и связь, 1983. 280 c.
- Микроэлектронные электросистемы. Применения в радиоэлектронике / Ю.И. Конев, Г.Н. Гулякович, К.П. Полянин и др.; под ред. Ю.И. Конева. М.: Радио и связь, 1987. 240 c.
- Жданкин В. Гибридно-плёночные DC/DC – преобразователи напряжения для применения в аппаратуре специального назначения // Электронные компоненты. 2023. № 2.
- Brian King, David Strasser. Incorporating Active–Clamp Technology to Maximize Efficiency in Flayback and Forward Designs. pp. 2-21–2-23. URL: http://u.dianyuan.com/upload/community/2013/12/01/1385866965-98168.pdf.
- Герасимов А.А., Кастров А.Ю. Разработка прямоходового преобразователя постоянного напряжения с одним силовым ключом и резонансным размагничиванием // Практическая силовая электроника. 2011. № 41.
- Петров Д. Из Китая с космической электронной компонентной базой // Компоненты и Технологии. 2020. № 11.
© СТА-ПРЕСС, 2025
Если вам понравился материал, кликните значок — вы поможете нам узнать, каким статьям и новостям следует отдавать предпочтение. Если вы хотите обсудить материал —не стесняйтесь оставлять свои комментарии : возможно, они будут полезны другим нашим читателям!

